Main Page
Related Pages
Namespaces
Classes
Files
Class List
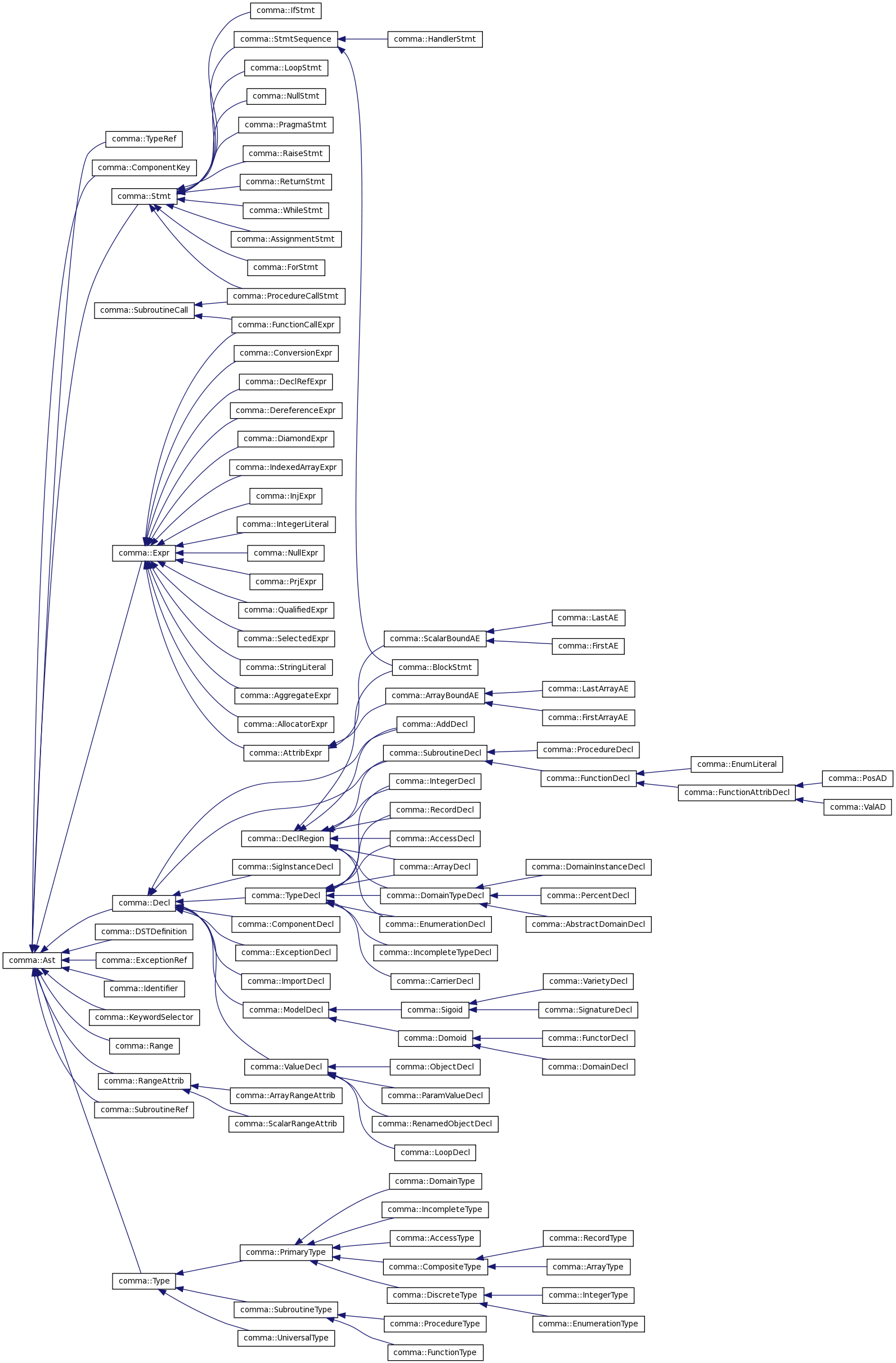
Class Hierarchy
Class Members
Graphical Class Hierarchy
Go to the textual class hierarchy
Generated on 1 Feb 2010 for Comma by
1.6.1