Main Page
Namespace List
Class Hierarchy
Compound List
File List
Namespace Members
Compound Members
File Members
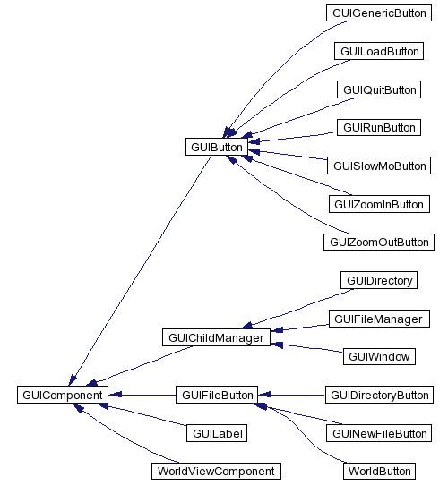
Construo Graphical Class Hierarchy
Go to the textual class hierarchy
Generated on Thu Jul 24 10:25:36 2003 for Construo by
1.3-rc3